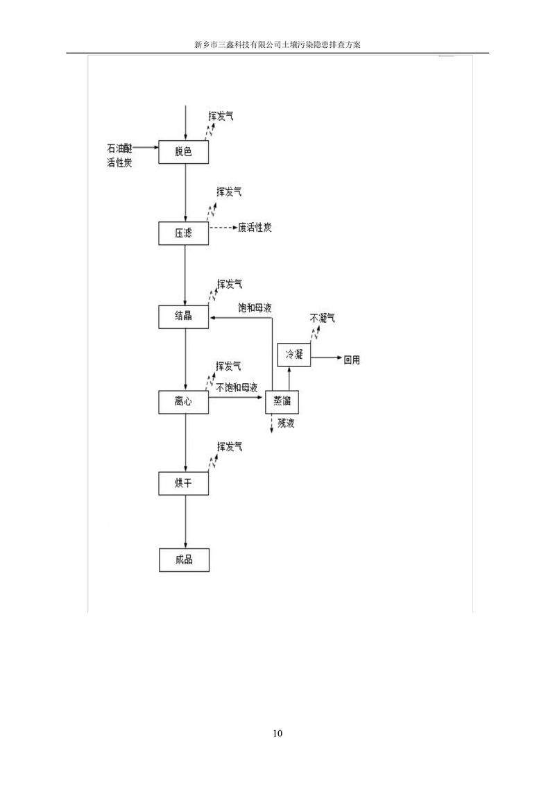
新乡市三鑫科技有限公司主要从事医药原料、医药中间体、农药中间体、PVC热稳定剂、精细化学品和有机中间体。

咨询服务电话:

13937331032
新乡市三鑫科技有限公司
新乡市三鑫科技有限公司
您的位置:首页 > 新闻资讯
关注我们Focus on
新乡市三鑫科技有限公司

扫一扫
关注我们最新消息

联系我们
联系我们Contact us
服务热线:13937331032

联系人:李经理 13937331032

邮箱:liyang.sanxin@hotmail.com

地址:河南省新乡市凤泉区块村营工业区

新乡市三鑫科技有限公司 备案号:豫ICP备2021018406号-1